
詳細な製品説明
SUS304サーボモーター自動丸瓶ラベリングマシンPLC制御
応用
このサーボモーター自動ラップラベリングマシンは、食品、化学薬品、医薬品、化粧品、文房具、CDディスク、カートン、ボックス、さまざまなオイルケトルなど、あらゆる種類の平らな物体に適用できます。自動ラップラベリングマシンは、

特徴
| 操作 | PLC制御システムにより、ラベル付け機の操作が簡単になります |
| 素材 | ラベル機本体はSUS304ステンレス製 |
| 構成 | 当社のラベリングマシンは、有名な日本、ドイツ、アメリカ、韓国、または台湾のブランド部品を採用しています |
| 柔軟性 | クライアントは、プリンターとコードマシンを追加することを選択できます。 converyerに接続するかどうかを選択できます。 |
技術的パラメータ

| 名前 | 自動ラップラベリングマシン |
| ラベル付け速度 | 60〜300個/分 |
| オブジェクトの高さ | 25-95mm |
| オブジェクトの厚さ | 12〜25mm |
| ラベルの高さ | 20-90mm |
| ラベルの長さ | 25-80mm |
| ラベルローラー内径 | 76mm |
| ラベルローラー外径 | 350mm |
| ラベル付けの精度 | ±0.5mm |
| 電源 | 220V 50 / 60HZ 2KW |
| プリンターのガス消費量 | 5Kg / m2(コーディングマシンを追加する場合) |
| ラベル印刷機のサイズ | 2500(L)×1250(W)×1750(H)mm |
| ラベル印刷機の重量 | 150kg |
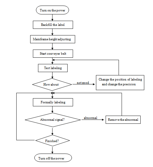
運用フローチャート

回路図

詳細表示

梱包と配送

・ ポート: 上海
・ パッケージの詳細: 木製ケース輸出梱包
・ 配達の詳細: 通常、支払いの受領後12〜15日
私たちを信じなさい、 VKPAK 、あなたの良い選択!あなたの要求への迅速な対応!
私たちのサービス
1.特定のラベリング要件に応じてプロのラベリングソリューションを提供します。
2.注文後、高品質のラベル印刷機を提供します。
3.ニーズを満たすために、納期をできるだけ短くするようにしてください。
4.私たちのマシンを受け取った後、生涯無料の技術サポートを提供します。
よくある質問
1.どんなラベリングマシンをお持ちですか?
親愛なるお客様、私たちは丸い容器と平らな表面のための自動および半自動のラベル付け機を持っています。 1つのラベル用のモデルと、2つ以上のラベル用のモデルがあります。また、お客様の特定のラベリング状況に応じて機械を設計することができます。
したがって、plsは私たちにあなたのラベリング要件を自由に送ってくれました、私たちはあなたに満足のいくラベリングソリューションを提供します。
2.日付とロット番号を印刷するためにコーディングマシンを追加できますか?
はい、あなたはあなたが望む文字といいえを印刷するためにコーディングマシンを追加することを選ぶことができます。
ホットスタンプで、最大3行まで印刷できます。
3.適切なモデルを確認するには、どのような情報を提供する必要がありますか?
plsは、コンテナとラベルの写真、およびコンテナとラベルのサイズを送信します。
可能であれば、使用するラベルの種類も教えてください。 (たとえば、ラベルがロール状であるかバラバラであるかにかかわらず、粘着性、接着剤、ホットグルーなどがあります。)次に、適切なモデルを確認します。
鬼ごっこ: 工業用ラベリングマシン、ガラス瓶ラベリングマシン









